
| Ducretet C45 | |
|---|---|
Marque:Ducretet |
Type: C 45 |
Année 1932 |
|
Tubes:
2A7 - 58 - 57 - 47 - 80 |
Type: Superhétérodyne |
Gammes d'ondes: 2 gammes. GO, PO |
|
Quand j’ai entendu cette TSF fonctionné pour la première fois, mes premiers mots on été « et bien toi tu reviens de loin », je m’explique : cette radio date de 1932, c’est une de mes plus anciennes de mon musée à lampe. Elle m'a été offerte par ma fille Pauline pour noël 2013. En janvier 2014 j’ai commencé à la restaurer, mais je me suis heurté à un schéma qui ressemble plus à une tache d’encre, ou la plupart des valeurs étaient illisibles, et en plus en la démontant j’ai été surpris par le bloc de capacité, en faites c’est la première fois que je rencontre se genre de composant, Je ne retrouvais aucune de mes selfs, en plus la L1 est coupée. Le bloc de capacité ne correspond pas à mon schéma et ma radio, tous les fils sont de la même couleur, et je n’arrive pas à avoir un point de repaire de façon à commencer ma restauration.
J’ai démonté le CV, ainsi que le commutateur de fréquence, et je me suis arrêtais là, car je ne sentais plus sa restauration, il me fallait plus de documentation, sans quoi je mettais la vie de cette TSF en danger.
J’ai fini par toiler le châssis, et j’ai tout emballé, le tout dans une cagette, et bien emballé dans du papier journal.
Elle aura attendu 2 ans avant que je me remette dessus, et subit un déménagement.
J’ai pour principe, que si je ne me sens pas capable ou s’il y a quelque chose qui me pose problème, je préfère laisser tomber, sans pour autant l’oublier, et en cherchant régulièrement des infos, car mon but c’est qu’elle fonctionne.
Fin janvier 2016, je me suis décidé à me remettre dessus. Je n’ai trouvé aucune info de plus, alors il va falloir que je fasse avec. La première chose, j’ai décidé de redessiner le schéma, et de retrouver la valeur d’un maximum de composant, surtout les condensateurs, retrouvé tous les condos de bloc, afin de le recréer. J’ai préférer perdre quelques heures, ou j’allais en gagner plus tard, et mettre toutes les chances de mon coté.
Le châssis sur la table de salon, la tâche d’encre devant les yeux, le pc portable sur les genoux, et au travail bien confortablement installé sur mon canapé.
Ancien schéma:
Cliquez pour agrandir
Nouveau schéma:
Cliquez pour agrandir
Le CV est composé de trois cages. Ce n’était pas rare dans les années 30, en faites on le rencontre bien en action et en accord, et la 3eme cage est en accord avec les selfs L1, L2, et L3.
Le schéma n’est pas très différent des TSF des années 40, sauf peut être au niveau des selfs des deux grilles d’attaque du tube 2A7. Elle n’en comporte pas moins de 8 bobines, dont la moitié bobinée en nid d’abeille.
Détail des jeux de Tubes:
2A7 Oscillateur
58 Ampli Moyenne fréquence
57 Détection et Ampli basse fréquence
47 Ampli BF et Puissance
80 Valve redresseuse
Quand on regarde le schéma, on remarquera que le tube 47 est assez basic J’ai testé tout les tubes au lampemètre, et j’ai changé la 58 qui est beaucoup trop faible pour une amplification correcte de la Moyenne Fréquence.
Le haut parleur a une excitation dynamique, mais contrairement au TSF des années 40, cette excitation est à la masse qui était assez courant dans les années 30.
Le potentiomètre est bobiné, normal, les pistes au carbone sont nées dans les années 40

Le potentiomètre se situe en primaire du transfo Moyenne Fréquence, et c’est une variation à la masse que gère le volume.
Le contact marche arrêt est sur le contacteur rotatif de Fréquence, cela lui donne 3 positions : une pour l’arrêt, une pour les PO et la dernière pour les GO.

Cette méthode fonctionne très bien, et surtout très fiable. Le seul inconvénient que j’ai rencontré, c’est quand vous passez des GO en PO ou vise versa, entre les deux il se crée une micro coupure de l’alimentation. En Haute Tension ce n’est pas très gênant, car le temps que les 2 condos de filetage se vident, cette coupure sera amortie, par contre les tubes le ressentent à cause de la chauffe qui est coupé un très court instant. Le voyant du cadran lui aussi se coupe, car il est également pris sur l’alimentation de chauffe.
Un nouveau type de condensateur si l’on peut dire, je cherche toujours à lire la valeur de se dernier, qui est en Pico Farad
Restauration :
Repérage des tubes:

Changement d’un maximum de câble, se sont des fils gainés de soie, mais sans aucune idée de la qualité de son isolation.
La dernière fois que cette radio a fonctionné, c’était en 110v, il faut changer les barrettes.

Le voici en 230v

Avant de le toiler, il avait comme inscription : octobre 1931
J’ai refait l’alimentation complètement. Il a fallut démonter le transformateur d’alimentation, et contrairement à ceux des années 40, les fils des spires ne sont pas connectés sur un bornier. Ici se son de grand fils qui vont dans différents secteurs de la radio, ou j’ai un fort doute sur l'isolation, en plus, ils n’ont plus aucune souplesse, ils risquent de casser et toucher le châssis, ce qui risquerez de créer un grave court circuit.
Pour que cela fonctionne sans aucun problème, il faut les changer.
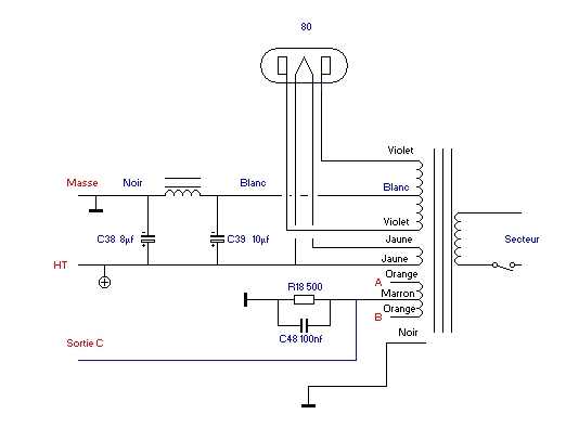
J’ai démonté se dernier avec une très grande précaution, ou j’ai coupé tous les fils, le plus prêt possible, et j’ai soudé de nouveaux fils avec des couleurs afin de retrouver toutes mes tensions.
Petite question : j’ai un fils en plus, qui sort de se dernier et qui est relié à la masse. Il n’apparait pas sur mon schema d’origine. Fils noir sur mon schéma

J‘ai alimenté se transfo à vide afin de le tester, et je n’ai rien trouvé à redire. Aucune chauffe anormal, et toutes mes tensions sont présentent.

On peut voir le 5 volts alimenter cette ampoule

Violet HT entre le commun 260v
Blanc commun HT
Noir masse
Orange chauffe Tube 2,5v
Marron commun du 2,5v (2x1, 25v)
Jaune chauffe du tube 80 5V
Ne chercher pas les 6,3 volts comme j’ai fais, pour la chauffe des tubes, car ils sont tous alimentés en 2,5 volts
Les testes de l’alimention n’ont pas posé de problème, la haute tension avec le tube 80 est quasi instantané, c’est une lampe dites « direct ». La haute tension, à vide atteint 430v
Création du nouveau bloc de Capacité/


Ce bloc renferme 6 condensateurs
4 de 100nf
1 de 500n
1de 250nf
Bien sur celui de 500 et 250 ne sont plus des normes actuelles alors on les remplacera respectivement par un de 470nf, et 220 nf
Ce sont les condensateurs sur mon schéma dessinés en rouge
La ou j’ai rencontré une petite difficulté, c’est que 3 condos seulement sont connectés sur ma radio. En faites coté étage final, elle est un peu différente, comme le montre se nouveau schéma.
Cliquez pour agrandir
On changera les deux condensateurs de l’alimentation. Le positif étant commun. Primaire de l’excitation 10µf 400v et secondaire 4,5µf 400v

Et enfin on changera tous les autres condensateurs. Ne pas oublier le condo de liaison de 22nf et celui qui est monté sur le contacteur rotatif de 22 nf également, avant de le remonter.
Remonter enfin le CV et connectant ses 4 fils
Changement de tous les fils de liaison entre la TSF et le HP
Réparation du Haut Parleur:
L’excitation et le transformateur d’impédance sont bons
Par contre tout l’amortisseur du HP est déchiré, alors je le recrée en une couche assez épaisse avec de la colle Néoprène en gèle. Elle a pour but une fois sèche, de redonner à l’amortisseur du HP son élasticité d’origine.
Les essais seront en 3 parties distingues
1er juste avec la valve pour tester toutes les tensions de l’alimentation
2eme Avec 3 tubes. La 57, 47 et 80, pour tester la détection et l’amplificateur de puissance
3eme avec tous les tubes
Le dernier essai a permis de recevoir nos 3 stations en grande onde, avec un son et puissance correct.
Comment savoir si le son et correct et si la puissance est bonne ? Personne ne peut me le dire, il faudrait trouver une personne qui aurait pu écouter cette radio pour me le dire, et de vous à moi, il n’y en a plus.
Ce qui me surprend, c’est que cette TSF, n’a pas besoin d’une très grande antenne pour recevoir correctement les Grandes Ondes, un fil d’un mètre suffit, par contre il est impératif de connecter le châssis à la terre, une fiche est prévue pour cela, car elle est très capricieuse au passage de ma main vers les connecteurs supérieurs de chaque tube. Mais une fois dans sa caisse le problème sera résolut
Une petite vidéo de son bon fonctionnement
J’en ai profité pour faire quelques essais de mon émetteur Grande Onde. Il est encore en essais, car je n’ai encore aucune idée de sa puissance, et sa façon d’émettre est encore du grand n’importe quoi.
Mes essais sont qu’au début, il va falloir le canaliser, lui donner une fréquence fixe de 1500 mètres, 200 KHz, mais pour une 1ere c’est très encourageant, de plus je suis assez fier de moi, car le résultat de mon travail est reçu sur une radio qui a plus de 84 ans !
Restauration de la caisse en bois



Comme montre la photo, la caisse est bien abimée, pas seulement à cause qu’elle soit entièrement décollé, mais le placage est HS, il est à refaire entièrement. Je n’ai jamais refait se genre de chose
Il faut un début à tout.
La suite bientôt
Quelques photos pour le plaisir


La Radio dans son ju


CV a 3 cages qui sont doublées se qui represente 6 condensateurs variables


Cadran et les 2 transfos MF

Bloc de capaticié démonté